本文目录一览:
- 〖壹〗 、11月27日起南昌县划定2处高风险区(南昌市高风险地区)
- 〖贰〗、南昌市属于什么风险地区
- 〖叁〗、南昌红谷滩有疫情吗?
- 〖肆〗 、春节返乡是否需要隔离?31个省市最新情况汇总
- 〖伍〗、什么叫重点疫区
11月27日起南昌县划定2处高风险区(南昌市高风险地区)
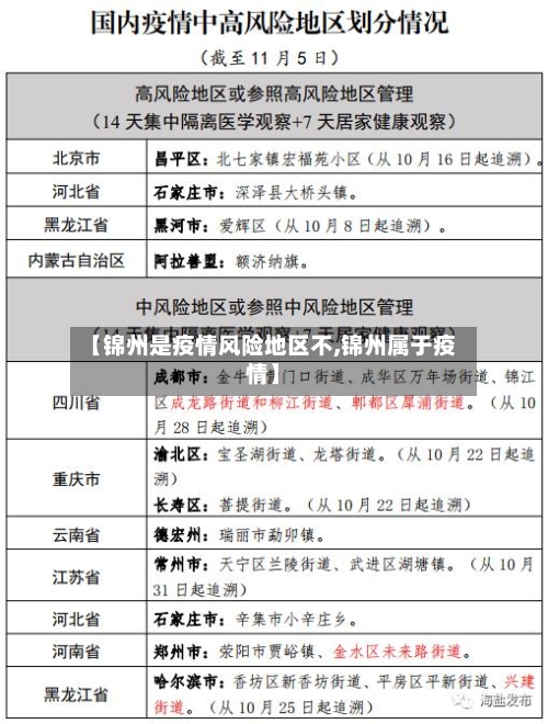
〖壹〗、自2022年11月27日0时起 ,划定风险区域,落实相应管控措施。现将相关事项公告如下:金湖管理处玉岸社区润永通东投悦港城7栋2单元划定为高风险区,实行“足不出户 、上门服务 ”管控措施 。银三角管委会恒北社区恒大绿洲4期13栋1单元划定为高风险区 ,实行“足不出户、上门服务”管控措施。

〖贰〗、022南昌疫情风险等级最新消息(持续更新) - 南昌本地宝 4天前11月27日南昌县、西湖区各划定2处高风险区。11月25日0时起南昌高新区划定2处高风险区 。南昌本地宝 南昌疫情最新消息今天封城了吗(南昌封城了吗) - 货源通 11月21日南昌没有封城,不过南昌青山湖区划定新冠肺炎风险地区。
〖叁〗 、不是 南昌市部分区域为高风险,除高、低风险区以外的其他区县均为常态化防控区域。
〖肆〗、南昌不是中高风险地区 ,南昌市全域均为常态化防控区域 。南昌市全域包括:东湖区 、西湖区、青山湖区、青云谱区 、南昌县、安义县、进贤县 、高新区、新建区、红谷滩区 、经开区全域。南昌是江西省辖地级市、省会、国务院批复确定的中国长江中游地区重要的中心城市。

南昌市属于什么风险地区
〖壹〗、若来自南昌市中 、高风险地区:需进行14天集中隔离医学观察,并在第14天各做1次核酸检测。例如,若南昌市新建区石岗镇界坛村被划为中风险区,则来自该地的人员需执行此措施 。
〖贰〗、南昌不是中高风险地区 ,南昌市全域均为常态化防控区域。南昌市全域包括:东湖区、西湖区 、青山湖区、青云谱区、南昌县 、安义县、进贤县、高新区 、新建区、红谷滩区、经开区全域。南昌是江西省辖地级市 、省会、国务院批复确定的中国长江中游地区重要的中心城市 。
〖叁〗、南昌不是中高风险地区,南昌全市是常态化防控区。 南昌市全区包括:东湖区、西湖区 、青山湖区、青云浦区、南昌县 、安义县、进贤县、高新区 、新建区、红谷滩区、经济开发区。 南昌是江西省下辖的地级市,省会 ,国务院批准的中国长江中游地区重要中心城市 。
〖肆〗 、南昌不算中高风险地区。低高中风险区域划定标准是:高风险区域:新冠病毒阳性感染者居住的地方,以及活动频繁且疫情传播感染可能性较高的工作地和活动地等区域,划为高风险区域。按原则以居住小区或村为划定单位 ,根据流调研判结果可调整风险区的范围 。
〖伍〗、南昌市部分区域为高风险,除高、低风险区以外的其他区县均为常态化防控区域。
〖陆〗 、有。地理位置和自然环境:南昌市位于长江中游的沿岸地区,周围有许多河流和湖泊 ,长江及其支流的丰富水源使得南昌市易受到洪水的威胁,南昌市地势相对低,容易受到降雨和河水涨潮的影响 ,也增加了洪水的风险 。
南昌红谷滩有疫情吗?
〖壹〗、截至5月11日24时,南昌市已连续六天无新增本土及境外输入感染者报告。 以下是具体情况说明:核酸检测结果:5月11日,南昌市对部分区域(包括南昌县、青云谱区、红谷滩区 、高新区、新建区长堎镇)开展核酸筛查,共采样送检1954万人 ,检测结果均为阴性。
〖贰〗、南昌红谷滩区解除管控区域及时间:自2022年3月31日零时起,对沙井街道的封控区 、管控区、防范区解除管控措施。具体解除区域:解除沙井街道丰和花园小区A区10楼栋封控管理措施 。解除沙井街道丰和花园小区管控管理措施。解除沙井街道除封控区、管控区以外区域的防范管理措施。
〖叁〗 、南昌红谷滩区和经开区均发布了关于省外和省内重点地区来(返)区人员报备的公告,要求相关人员主动报备并配合落实防控措施 。具体内容如下:红谷滩区 中高风险地区人员:2022年4月1日起 ,国内中高风险地区人员不得来(返)区。
〖肆〗、红谷滩区2例 青山湖区2例 南昌县2例 东湖区1例 截至3月20日24时,南昌市现有无症状感染者96例,均在定点医院集中隔离医学观察。全省数据对比:江西省3月20日新增本土确诊病例1例(南昌市1例)、无症状感染者33例(南昌市30例 ,宜春市3例) 。
〖伍〗 、月21日0时至24时,南昌市新增确诊病例14例,新增无症状感染者31例。截至近来 ,全市累计报告确诊病例23例,其中轻型17例,普通型6例;无症状感染者126例。
春节返乡是否需要隔离?31个省市最新情况汇总
春节返乡是否需要隔离取决于出发地疫情风险等级和目的地具体防控政策 ,31个省市政策差异较大,中高风险地区返乡普遍需隔离,低风险地区多持绿码通行但部分地区需核酸检测报告 。
春节回家是否需要隔离取决于出发地和目的地的风险等级及当地具体防疫政策,低风险地区返乡一般无需隔离 ,中高风险地区则可能面临集中隔离或居家健康监测要求。 以下为详细说明:春节回家是否需要隔离汇总信息:各地最新的管控措施政策已汇总,可滑动查看相关表格了解31个省市截止到1月15日的情况。
春节返乡是否需要隔离取决于出发地和目的地的疫情风险等级及当地具体防控政策,近来31个省市政策存在差异 ,部分地区对高风险地区返乡人员要求集中隔离,中风险地区人员可能需居家隔离,低风险地区人员通常持健康码绿码和核酸检测阴性证明即可自由流动 ,但部分地区仍要求核酸检测或健康监测 。
什么叫重点疫区
〖壹〗、重点疫区指累计确诊病例数超过100例的城市或地区,在疫情全球爆发背景下,也包含境外疫情严重、输入风险高的国家或地区。具体说明如下:国内重点疫区判定标准及实例 判定标准:以累计确诊病例数为核心指标 ,通常将累计确诊超过100例的城市或地区划定为重点疫区。
〖贰〗 、重点疫区指累计确诊病例数超过100例的城市或地区,在疫情全球爆发背景下,也包含境外疫情严重、输入风险高的国家或地区。具体说明如下:国内重点疫区判定标准及示例判定标准:以累计确诊病例数作为核心指标 ,当某一城市累计确诊病例数超过100例时,该城市即被认定为重点疫区 。
〖叁〗、重点疫区的定义与划分:重点疫区指的是新型冠状病毒疫情较为严重的地区,通常以某一省份为主要疫源地。具体的划分是基于疫情的感染人数、传播范围 、医疗资源等多方面的因素综合考量得出的。 湖北省作为重点疫区:作为疫情的发源地,湖北省尤其是武汉市在疫情期间面临着极大的挑战 。








