本文目录一览:
- 〖壹〗、河南许昌属于中风险地区吗?
- 〖贰〗 、河南属于几类疫区啊
- 〖叁〗、郑州市调整部分区域疫情风险等级的通告(2021年45号)
- 〖肆〗、河南属于几类疫区
河南许昌属于中风险地区吗?
魏都区:0374-2623049建安区:0374-5133458市城乡一体化示范区:0374-3373519经济技术开发区:0374-8581882东城区:0374-2959910374-2951002温馨提示近来,许昌市疫情防控形势严峻复杂 ,请广大市民非必要不离许,不前往中高风险地区及发生本土疫情的地区,减少不必要流动。

根据许昌市防疫工作要求 ,截至到2022年9月29经核实大旺地区和许昌地区都属于低风险地区,根据两地防疫政策显示:从大旺乘坐火车到南昌需要具有核酸阴性证明,出行时需做好个人防护措施 ,少去人员密集的公共场所。

中风险地区旅居史人员:对有河南省郑州市管城回族区和二七区 、许昌市禹州市旅居史人员实行“14+7”健康管理措施(14天集中隔离+7天居家健康观察) 。
截止2022年11月6日鄢陵县为常态化防控区域。通过查询相关信息显示许昌鄢陵地区没有低、中、高风险区域,都是常态化防控区。防控措施为 。不麻痹 、不大意。千里之堤,溃于蚁穴。在疫情防控方面 ,一个小小的疏忽,就可能毁掉来之不易的抗疫成果 。戴口罩、要坚持。
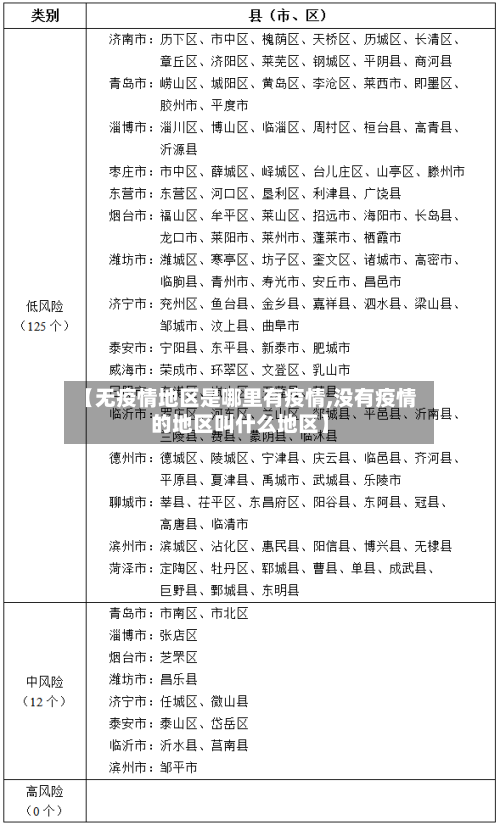
是说新型冠状病毒吗?以下是2021年8月左右的状态。共28个高风险地区 ,68个中风险地区 。
河南属于几类疫区啊
〖壹〗、河南属于Ⅱ类疫区 ,为中风险区域。根据《基孔肯雅热防控技术指南(2025年版)》,全国按风险高低针对蚊媒传染病将地区分为四类,其中Ⅰ类为高风险(如广东 、云南等6省),Ⅱ类为中风险(含河南在内11省) ,Ⅲ类为低风险(如北京、陕西等8省),Ⅳ类为无风险(如黑龙江、新疆等7地区)。
〖贰〗 、河南被归类为基孔肯雅热防控的Ⅱ类地区 。分类依据:根据《基孔肯雅热防控技术指南(2025年版)》的分类标准,我国31个省(自治区、直辖市)及新疆生产建设兵团被划分为不同的流行风险地区。这一分类是基于媒介伊蚊的活跃程度、既往病例报告情况以及聚集性疫情的发生风险等因素综合评估得出的。
〖叁〗、河南属于中华疫情区域中的重点疫区之一。详细解释如下:河南 ,位于中国中部,是全国疫情发展中的重要地区之一 。特别是在疫情期间,河南遭受了疫情的多方面冲击 ,呈现出复杂多变的疫情态势。新冠疫情初期,河南就迅速采取了严格的防控措施,为阻止疫情扩散发挥了重要作用。
〖肆〗 、河南是中国中部的一个省份 ,疫情期间被视为重点疫区之一 。 河南在疫情初期迅速采取严格防控措施,有效阻止了疫情扩散。 随着疫情变异和蔓延,河南经历了多次疫情的反复冲击 ,采取了封锁、核酸检测和疫苗接种等措施。 河南人民遵守防疫规定,共同努力抗击疫情,使疫情得到有效控制 。
〖伍〗、三门峡属于低疫情区。全国疫区城市没有统一标准,河南也没有官方公布 ,但公布了一份交通管制名单,可以借鉴。一级管控城市只有三个:郑州 、信阳、南阳,基本上可以默认为官方认定的疫区城市 。按照网传信息 ,疫区则包括:郑州、信阳 、南阳、驻马店、周口和商丘。其实就是按照确诊人数写的。
〖陆〗 、不算 。14个重点疫区:湖北全省各市;浙江省温州市、台州市、杭州市 、宁波市;河南省信阳市、驻马店市;安徽省合肥市、阜阳市;江西省南昌市。动物疫病流行国家/地区是指病毒或病菌所能传播的国家或地区。疫病流行区的范围大小受传播方式和环境条件的限制。动物疫病是指动物传染病、寄生虫病 。
郑州市调整部分区域疫情风险等级的通告(2021年45号)
〖壹〗 、郑州市新冠肺炎疫情防控指挥部办公室发布通告,自2021年11月7日起调整部分区域疫情风险等级,将新密市新华路办事处新惠街社区划定为中风险地区 ,其他地区风险等级保持不变。
〖贰〗、截至2021年11月3日,郑州市风险等级名单为0个高风险地区、1个中风险地区(荥阳市贾峪镇滨湖社区)。具体调整情况如下:高风险地区:无 。自2021年8月28日12时起,郑州市中高风险地区全部清零 ,此后未再划定高风险区域。
〖叁〗 、调整依据:郑州市新冠肺炎疫情防控领导小组办公室于8月5日发布《关于调整部分区域疫情风险等级的通告(2021年13号)》,明确自当日起对上述5个地区进行风险等级调整。调整地区详情:郑州新郑教育园区温莎城堡:位于新郑教育园区,因疫情防控需要被划定为中风险区域 。
〖肆〗、高风险地区:暂无。中风险地区:共2个 ,具体为荥阳市贾峪镇滨湖社区、金水区未来路办事处银基王朝四期。疫情数据补充说明(截至11月3日24时):新增病例情况:新增本土确诊病例3例,其中郑州2例,周口1例 。新增本土无症状感染者6例,均位于郑州。新增境外输入无症状感染者1例 ,无新增疑似病例。
〖伍〗 、自2021年11月19日0时起,郑州金水区未来路办事处银基王朝四期由中风险地区调整为低风险地区 。具体说明如下:调整依据:经郑州市新冠肺炎疫情防控领导小组同意,依据疫情防控形势对部分区域风险等级进行调整。
河南属于几类疫区
〖壹〗、河南属于Ⅱ类疫区 ,为中风险区域。根据《基孔肯雅热防控技术指南(2025年版)》,全国按风险高低针对蚊媒传染病将地区分为四类,其中Ⅰ类为高风险(如广东、云南等6省) ,Ⅱ类为中风险(含河南在内11省),Ⅲ类为低风险(如北京 、陕西等8省),Ⅳ类为无风险(如黑龙江、新疆等7地区)。
〖贰〗、河南被归类为基孔肯雅热防控的Ⅱ类地区 。分类依据:根据《基孔肯雅热防控技术指南(2025年版)》的分类标准 ,我国31个省(自治区 、直辖市)及新疆生产建设兵团被划分为不同的流行风险地区。这一分类是基于媒介伊蚊的活跃程度、既往病例报告情况以及聚集性疫情的发生风险等因素综合评估得出的。
〖叁〗、河南属于中华疫情区域中的重点疫区之一 。详细解释如下:河南,位于中国中部,是全国疫情发展中的重要地区之一。特别是在疫情期间 ,河南遭受了疫情的多方面冲击,呈现出复杂多变的疫情态势。新冠疫情初期,河南就迅速采取了严格的防控措施,为阻止疫情扩散发挥了重要作用 。









