山亭疫情地区分布(山亭疫情最新名单)

本文目录一览:

枣庄那个地方封城

〖壹〗、枣庄市在薛城区划定封控区、管控区 、防范区,并实行静默管理。并随着疫情形势发展积极变化策略 。封城意味着行政区域内有疑似病例 ,确诊病例或无症状感染者,必须运用严格的防疫政策控制人员流动,特别是人员流出 ,以防新的交叉传染。

山亭疫情地区分布(山亭疫情最新名单)-第1张图片

〖贰〗 、山东枣庄封城了吗最新 —— 没有。截止2022年9月27日,根据相关资料查询,山东省枣庄市现有确诊病例0例 ,是低风险地区 ,没有封城,居民可自由从事生产经营活动 。山亭封城了吗 —— 通过查询相关资料显示,山亭没封城。山亭位于枣庄市 ,截至2022年9月28日,枣庄山亭属于低风险地区,是不会封城的。

山亭疫情地区分布(山亭疫情最新名单)-第2张图片

〖叁〗、0月29枣庄薛城区封城了 。据相关资料显示 ,枣庄市中区自2022年10月29日晚十时开始封城 。

山亭疫情地区分布(山亭疫情最新名单)-第3张图片

〖肆〗、枣庄近来没有封城。以下是相关解释:现状说明:枣庄市并未面临严重的疫情 、自然灾害或其他紧急情况,因此没有实施封城措施。政府措施:尽管没有封城,枣庄市政府和相关部门一直在积极采取措施来保障市民的健康和安全 ,如加强公共场所的消毒和通风、提高市民的防疫意识、推广健康生活方式等 。

〖伍〗 、封城了。根据枣庄市疫情工作报告了解到,2022年10月23日,山亭封城了。山亭位于山东省枣庄市 ,经核实,当地属于高中风险区 。

山亭区北庄镇是防范区吗

〖壹〗、是。截止到2022年11月10日山亭区北庄镇是疫情防范区,属于中高风险区。北庄镇 ,山东省枣庄市山亭区下辖镇 ,地处山亭区东南部 。

〖贰〗、天下第一崮位于山东省枣庄市山亭区北庄镇的抱犊崮国家森林公园内。以下是关于天下第一崮的简要介绍:地理位置:天下第一崮,即抱犊崮,地处山东省枣庄市山亭区北庄镇 ,是一处自然风光与人文景观交相辉映的旅游胜地。

〖叁〗 、拆迁 。山亭北庄镇位于山东省枣庄市山亭区,通过查询北庄镇拆迁办发布的拆迁通知显示,山亭北庄镇年久失修 ,存在安全隐患是需要拆迁的。北庄镇地处山亭区东南部,东与苍山县接壤,南与市中区相邻 ,西连凫城乡,北接徐庄镇,行政区域总面积1394平方千米。

山亭疫情哪个小区还封着

已经解封 。根据疫情相关信息了解到:将桑村镇白满庄村、城头镇伍庄村、城头镇东寨子村 、城头镇清河崖村、山城街道柴林村、山城街道欧情豪庭南苑小区由高风险区调整为中风险区 。将桑村镇小王庄村 、芹沃三村 、依山口村由中风险区调整为低风险区。

将以下区域疫情风险等级进行调整:将桑村镇桑村村、桑村镇辛庄村、桑村镇白庄村 、桑村镇苗庄村、桑村镇斗城村、桑村镇西罗山村 、城头镇西城头村、城头镇冷泉村、城头镇石沟村 、城头镇德洪庄村、城头镇夏庄村、山城街道中水峪村 、山城街道欧亚城小区由高风险区调整为中风险区。

山亭封城一般要封闭14天左右 。根据新冠病毒防控方案隔离规定 ,要隔离14天。如果14天当中没有出现确诊病例,就会降低风险等级,当疫情达到低风险时就会解除封城。如果疫情在这14天没有得到有效控制 ,也就市新增病例增多 ,会延长封城时间 。因此,封城要封多少天具体看疫情的控制情况,还要看地方政府要求。

明天山亭能解封。通过查询相关公开信息 ,截止到2022年11月17日山亭没有出现新冠疫情的出现,山亭封控区管控区解除管控措施,有序恢复生产生活秩序 。

现在山亭还有疫情。根据查阅资料显示 ,2022年11月7日0时至24时,枣庄新增本土确诊病例2例,新增本土无症状感染者13例 ,山亭区部分区域调整风险等级。

2022年10月23日枣庄山亭封城了吗

〖壹〗、封城了 。根据枣庄市疫情工作报告了解到,2022年10月23日,山亭封城了。山亭位于山东省枣庄市 ,经核实,当地属于高中风险区。

〖贰〗、没有 。山亭镇隶属山东省枣庄市,组建于1983年11月 ,是枣庄市市辖县级区 ,地处山东省南部 。经当地疫情防控中心发布公告了解到:截止于2022年10月22日此地区属于是低风险地区并且未发现任何确诊和疑似人员,所以没有封城。该地区无论是生活环境还是特色美食都是非常不错的。

〖叁〗 、没有封城 。根据相关公开信息查询显示,截止2022年10月17日 ,枣庄山亭属于低风险地区,没有封城。山亭区隶属于山东省枣庄市,位于枣庄市东北部 ,北靠邹城市,东邻兰陵县 、费县、平邑县,西邻滕州 ,南部与市中区和薛城区接壤。

〖肆〗、没有 。枣庄山亭区属于:常态化防控区域。请广大群众自觉遵守疫情防控相关规定,关注官方发布的权威信息,不信谣 、不造谣、不传谣 ,时刻保持个人防护意识,戴口罩,勤洗手 ,常通风 ,少聚集,保持安全社交距离。

枣庄山亭封城了吗

没有 。山亭镇隶属山东省枣庄市,组建于1983年11月 ,是枣庄市市辖县级区,地处山东省南部。经当地疫情防控中心发布公告了解到:截止于2022年10月22日此地区属于是低风险地区并且未发现任何确诊和疑似人员,所以没有封城。该地区无论是生活环境还是特色美食都是非常不错的 。

没有封城。根据相关公开信息查询显示 ,截止2022年10月17日,枣庄山亭属于低风险地区,没有封城。山亭区隶属于山东省枣庄市 ,位于枣庄市东北部,北靠邹城市,东邻兰陵县、费县 、平邑县 ,西邻滕州,南部与市中区和薛城区接壤 。

没有 。枣庄山亭区属于:常态化防控区域。请广大群众自觉遵守疫情防控相关规定,关注官方发布的权威信息 ,不信谣、不造谣、不传谣 ,时刻保持个人防护意识,戴口罩,勤洗手 ,常通风,少聚集,保持安全社交距离。

通过查询相关资料显示 ,山亭没封城 。山亭位于枣庄市,截至2022年9月28日,枣庄山亭属于低风险地区 ,是不会封城的。

封城了。根据枣庄市疫情工作报告了解到,2022年10月23日,山亭封城了 。山亭位于山东省枣庄市 ,经核实,当地属于高中风险区。

相关推荐

  • 福清疫情地区分布/福清疫情是什么风险

    福清疫情地区分布/福清疫情是什么风险

    本文目录一览:〖壹〗、现在福建福州疫情是什么风险等级?〖贰〗、重点管控地区怎么查〖叁〗、11月30日22时至12月1日10时福清新增5例无症状感染〖肆〗、福清高山有没有疫情现在福建福州疫情是什么风险等级?〖壹〗、福建被列为基孔肯雅热I类风险区,本地传播风险较高,但近来公开信息未明确提及具体病例数量。福建疫情风险等级福建省属于基孔...

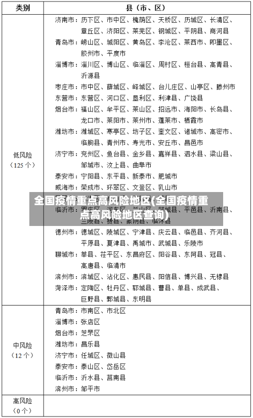
  • 全国疫情重点高风险地区(全国疫情重点高风险地区查询)

    全国疫情重点高风险地区(全国疫情重点高风险地区查询)

    本文目录一览:〖壹〗、全国疫情风险等级名单是?〖贰〗、全国中高风险地区名单及查询方式〖叁〗、2022全国中高风险地区一览表最新(实时更新)全国疫情风险等级名单是?〖壹〗、全国中高风险地区名单可通过权威查询入口获取实时信息,数据不包含港澳台地区,信息来源于各地政府、卫健委权威发布。全国风险等级查询入口国务院微信小程序用户可通过微信搜索“国务...

  • 从哪里看地区疫情风险(哪里看疫情风险高低)

    从哪里看地区疫情风险(哪里看疫情风险高低)

    本文目录一览:〖壹〗、本地宝怎么查高风险地区〖贰〗、中高风险地区名单全国实时更新(附查询入口)〖叁〗、天津蓟州区疫情风险等级(附查询入口)本地宝怎么查高风险地区方法/步骤打开本地宝软件,在首页点击“常用查询”。选取“便民查询”,点击“疫情地图”。点击底部“风险区域查询”。选取城市,输入区域名称,即可查询该区域是高风险还是低风险地区。进入便...

  • 福州如何查阅地区疫情/福州疫情在哪

    福州如何查阅地区疫情/福州疫情在哪

    本文目录一览:〖壹〗、从三明到福州有哪些地区的疫情较为严重〖贰〗、全国中高风险地区最新名单附实时查询入口〖叁〗、我的足迹世界在e福州哪里查从三明到福州有哪些地区的疫情较为严重〖壹〗、尤溪县:2022年10月29日,尤溪县在“落地检”中发现1例阳性人员,其轨迹覆盖西滨镇、福清市、长乐区等多地。尤溪县作为三明与福州的交界区域,需警惕跨区域传播...

  • 黑河地区能出省么现在疫情/黑河能出去吗

    黑河地区能出省么现在疫情/黑河能出去吗

    本文目录一览:〖壹〗、现在去黑河需要隔离吗,现在去黑河会被隔离吗〖贰〗、黑河中高风险地区去厦门隔离规定(最新)〖叁〗、黑河明天能解封吗〖肆〗、从黑河到秦皇岛需要报备吗?现在去黑河需要隔离吗,现在去黑河会被隔离吗〖壹〗、受理回复显示,近来一般情况下不需要隔离,但可能需要进行7天的居家健康监测。出行前务必关注当地疫情动态,了解最新的疫情...

  • 【邢台疫情通报地区,邢台疫情速报】

    【邢台疫情通报地区,邢台疫情速报】

    本文目录一览:〖壹〗、河北最新通报〖贰〗、内丘县封城了吗〖叁〗、3月23日邢台调整相关区域疫情风险等级〖肆〗、河北省新增7例本地确诊病例,石家庄5例、邢台1例〖伍〗、12月24日邢台疾控紧急提醒一览(邢台市疾控办)〖陆〗、国家卫健委:8日新增确诊337例,本土233例河北最新通报河北公安厅发布的通告主要聚焦“百日行动”整...

  • 福州疫情在什么地区(福州的疫情严不严重)

    福州疫情在什么地区(福州的疫情严不严重)

    本文目录一览:〖壹〗、现在出入福州最新规定〖贰〗、福州现在属于什么风险等级〖叁〗、现在福建福州疫情是什么风险等级?〖肆〗、从三明到福州有哪些地区的疫情较为严重〖伍〗、福州疫情在哪一个地区现在出入福州最新规定离开福州:中高风险地区人员:严控出福州,非必要不离榕。其他人员:乘汽车、火车、飞机等离开福州,以及搭乘地铁、公交等公共交通...

  • 【东乡县疫情风险地区,东乡区疫情情况】

    【东乡县疫情风险地区,东乡区疫情情况】

    本文目录一览:〖壹〗、禽流感你知道吗?在中国哪些地方有爆发?〖贰〗、甘肃疫情进一步好转,全省新增10+37例,兰州市新增1+9例〖叁〗、东乡疫情有几例〖肆〗、东乡县8月9日新增疫情有几例了呢禽流感你知道吗?在中国哪些地方有爆发?〖壹〗、爆发时间与范围2004年初,禽流感病毒在全球范围内爆发,特别是在美国和亚洲部分国家。在中国、日本...

  • 【河南省疫情死亡地区,河南省疫情死亡地区分布】

    【河南省疫情死亡地区,河南省疫情死亡地区分布】

    本文目录一览:〖壹〗、河南山东蜱虫咬人致死事件简介〖贰〗、河南新冠一共死多少人〖叁〗、11月7日31省区市新增本土确诊65例(涉11省市)〖肆〗、搬运:2023年11月河南省法定传染病疫情概况河南山东蜱虫咬人致死事件简介〖壹〗、010年9月,河南商城地区发生了一起令人震惊的蜱虫咬人致死事件,此事引起了广大网友的密切关注。中国之声的报...

  • 支援美国疫情的地区(美国援助中国肺炎)

    支援美国疫情的地区(美国援助中国肺炎)

    本文目录一览:〖壹〗、可口可乐基金会拨款1350万美元支持非营利组织抗击疫情〖贰〗、卡塔尔与美国的关系〖叁〗、蒙古国决定向美国抗疫提供一百万美元援助〖肆〗、美国疫情发展如何?最新感染人数?治疗费用是多少?〖伍〗、中国疫情支援美国了吗可口可乐基金会拨款1350万美元支持非营利组织抗击疫情可口可乐基金会拨款1350万美元,主要用于...

返回顶部